【婚假疫情延期,婚假疫情延期怎么办】
湖北婚假延长是什么意思?
〖壹〗、湖北婚假延长是指婚姻登记机关为了疫情防控需要而推出的一项临时措施。通常情况下,新人只有在结婚当天才能享受婚假 。然而,由于疫情的影响 ,湖北地区出台了延长婚假的政策,让新人可以在结婚之后的一定时期内继续享受婚假,以便更好地抗击疫情。在疫情期间 ,很多新人因为疫情而推迟了婚礼,导致原本应享有的婚假被迫缩短。

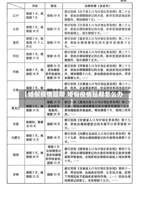
〖贰〗 、湖北省2025年婚假新规为:依法办理结婚登记的职工,在享受国家规定婚假的基础上 ,延长婚假至15天 。政策实施时间与适用对象:该政策自2025年6月25日起实施。适用对象为2025年6月25日(含当日)之后湖北省内依法办理结婚登记的职工。婚假天数与休假方式:婚假总天数为15天,这15天不含节假日 。

〖叁〗、国家规定婚假:通常指国家法定婚假天数,即基础婚假天数 ,具体天数可能因地区或政策调整而有所不同,但湖北省在此基础上进行了延长。延长婚假:湖北省为了鼓励生育和支持职工家庭,特别规定了延长婚假至15天的政策 ,这体现了对职工家庭生活的重视和支持。
〖肆〗、湖北婚假最新规定为:依法办理结婚登记的职工,在享受国家规定婚假(3天)的基础上,延长婚假至15天 。具体规定如下:婚假天数:根据湖北省最新政策,职工在依法办理结婚登记后 ,除了可以享受国家规定的3天婚假外,还可以额外延长至15天,总计15天婚假。实施时间:该政策自2025年6月25日起正式实施。

疫情婚假可以推迟休吗
〖壹〗 、疫情假不等于法定节假日 ,如果新人在疫情假期间请婚假,是不可以顺延的 。新人可以和单位进行协商,将婚假的请假时间推迟。如果单位不同意 ,婚假只能作废。
〖贰〗、虽然国家没有规定婚假必须在领证多久之内休完,但是大部分的公司或者单位都会做出相关规定。在单位的规定中,婚假期限一般是领证的半年或者一年内 。如果在期限内没有休婚假 ,就会视为自动放弃,比较好在期限内休。
〖叁〗、因为疫情而导致,请婚假不合适 ,那应该是可以推迟休的,不过具体要看你们公司的安排,当然如果他不给休的话,你是可以去举报 ,或者是上诉之类的。
〖肆〗 、湖北婚假延长是指婚姻登记机关为了疫情防控需要而推出的一项临时措施 。通常情况下,新人只有在结婚当天才能享受婚假。然而,由于疫情的影响 ,湖北地区出台了延长婚假的政策,让新人可以在结婚之后的一定时期内继续享受婚假,以便更好地抗击疫情。
〖伍〗、我国法律并没有对婚假有过多的约束 ,因此婚假是没有法律意义上的有效期,一般都是公司或者单位做出相应的规定,员工必须遵守 。
〖陆〗、婚假包括公休假和法定假。再婚的可享受法定婚假 ,不能享受晚婚假。由于全国各地的具体情况不同,具体婚假时间一般依据的是各省或者直辖市根据《中华人民共和国人口与计划生育法》自己规定的,全国各地的规定并不一致 。
婚假可以推迟休吗
〖壹〗 、婚假可以推迟休 ,但必须在合理时间范围内。我国法律并未对婚假的休假时间作出明确限制,规定劳动者在合理范围内有权选取推迟休婚假。不过,若单位制定了关于婚假休假时间的规章制度,员工应当遵守 。单位所制定的婚假时间限制需具备合理性 ,且该规章制度要依照民主程序制定并经过公示,才能对员工产生约束力。
〖贰〗、婚假可以推迟休,但是不能延迟太长时间 ,必梁洞须在合理时间范围内进行。婚假一般是在办理结婚证之后延后休假,对此,法律没有规定 ,单位有规定的,应当从其规定。
〖叁〗、婚假通常不可以在第二年休,但具体还需依据所在单位的规章制度来判断 。一般情况下:婚假需要在结婚后半年或一年内申请 ,这是为了让新人在结婚后短期内享受到休假的权益,提高工作效率和员工满意度。如果超出这个时间范围未申请,通常会被视为自动放弃这一福利。
〖肆〗 、法律分析:婚假延期国家规定婚假必须一次性休完 ,但是并没有规定婚假必须多久内休 。如果新人已经领取了结婚证,但是婚礼延期了,那么可以取消婚假申请,等到办婚礼的时候再申请婚假。一般来讲 ,单位都是会允许的。单位协商不同的单位有不同的政策,婚假的天数也不一样 。
结婚人数突然反弹,什么信号?
综上,结婚人数反弹是政策、文化、经济及人口结构共同作用的结果 ,但需理性看待其长期影响。
经济动因:预期变化驱动婚姻决策经济信心与离婚成本直接相关当经济前景乐观时,个人收入增长、资产价值提升,离婚的显性成本(如分财产 、重建生活)和机会成本(如放弃潜在收益)均被弱化 ,离婚率上升。反之,经济不稳定时,离婚的高成本会抑制分离行为 。
生育率回升难度大:育龄妇女减少是既定事实 ,生育时间推迟虽可通过政策缓解,但需长期努力。政策需持续优化:需构建覆盖婚嫁、生育、养育 、教育、就业、养老的全链条支持体系,提升群众幸福感 ,间接提高生育意愿。
登记人数下降:宁波2021年结婚登记29997对,较2020年减少4775对,较2019年减少2607对,婚庆市场需求持续收缩 。复苏信号与市场回暖订单反弹:随着疫情防控形势好转 ,延期订单全面复活。青岛酒店工作人员表示,上半年推迟婚礼的新人多数选取在下半年(尤其是10月)举办婚礼,好日子预订抢手。
反弹信号缺失条件:大资金流入未放量 ,权重板块表现仅体现短期护盘意图,而非主动做多。日线级别仍处于空头周期,新低后拉回的小阳线需结合成交量验证 ,当前量能不足易导致冲高回落 。周 、月线级别空头压制未缓解,中长期趋势未逆转,短期反弹难以持续。
反弹在金融市场中指资产费用在经历下跌趋势后出现的短期或中期上涨行情 ,其市场表现特征包括费用上升、成交量放大、市场情绪转乐观及技术指标出现多头信号等。具体如下:费用走势特征:资产费用在经历持续下跌后,会呈现短期或中期的上涨趋势 。
发表评论