疫情国外偷渡/疫情期间偷渡出国自首回国怎么处理
从香港偷渡回内地的法律问题
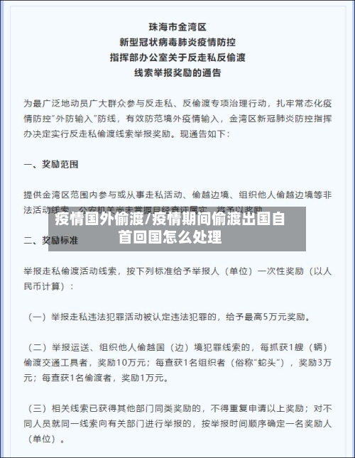
〖壹〗、偷渡人员情况:近来从香港入境内地 ,需按疫情防控政策完成集中隔离医学观察和核酸检测方能离开 。偷渡人员拒绝执行卫生防疫机构提出的预防 、控制措施,若造成疫情传播或者有传播严重危险,将面临至少三年以下有期徒刑或者拘役的处罚。

〖贰〗、【情况分析】:如果您在香港尝试偷渡回大陆被发现,通常情况下 ,您将被遣返回香港,并根据香港法律接受相应的处罚。通常,如果不是偷渡的组织者 ,个人不会承担刑事责任。

〖叁〗、香港偷渡者若被抓回大陆,通常会面临拘留和遣返的处罚 。 偷渡行为不仅违反了国家的边境管理规定,还可能对国家安全构成威胁 ,因为它扰乱了边境管理秩序,减少了国家的签证收入,并可能影响正常的人员交往。 对于个人来说 ,偷渡是危险的,因为它不仅违反了法律规定,还可能导致人身安全无法得到保障。
〖肆〗、【法律分析】:偷渡被抓住会被遣返本国并作出相应的处罚 ,如果不是组织者,不承担刑事责任 。偷越国(边)境是违法行为。偷渡对于国家来说,影响了正常的国家间的人员交往,减少了签证收入 ,扰乱了边境管理与安全,进而对整个国家安全带来隐患。
〖伍〗 、《刑法》规定, 违反国(边)境管理法规 ,偷越国(边)境,情节严重的,处一年以下有期徒刑、拘役或者管制 ,并处罚金 。为参加恐怖活动组织、接受恐怖活动培训或者实施恐怖活动,偷越国(边)境的,处一年以上三年以下有期徒刑 ,并处罚金。
〖陆〗 、法律分析:香港自首会安排你去青山湾羁留中心报到或者立即拘捕你,上庭之后一般是罚款加遣返,情节严重还会判刑。法律依据:《中华人民共和国治安管理处罚法》 第六十二条 为偷越国(边)境人员提供条件的 ,处五日以上十日以下拘留,并处五百元以上二千元以下罚款 。

泰国二次疫情爆发根源,逾33名警察官员涉腐败,现大赦非法外劳2年签证...
泰国二次疫情爆发根源主要在于外劳非法入境以及腐败警察和官员参与的外劳偷运,具体情况如下:疫情爆发中心与传播情况:泰国二次疫情爆发中心位于首都曼谷附近的龙仔厝府海鲜批发市场,这里是缅甸等外籍劳工的聚集地。
香港疫情最新情况:从香港偷渡回内地的人会被如何处罚?
法律依据:根据《刑法》第三百二十二条 ,违反国(边)境管理法规,偷越国(边)境情节严重的,处一年以下有期徒刑、拘役或者管制 ,并处罚金。情节严重认定:偷渡后隐瞒信息、导致病毒传播风险,或多次偷渡 、组织他人偷渡等行为,通常被认定为“情节严重 ” 。
查证后 ,4名偷渡人员均为非法入港打工人员,最近因为香港疫情紧张,才想靠偷渡回乡。经核酸检测后 ,有2人被确诊新冠阳性,已被送往隔离医院治疗。陈某的行为已经是涉嫌犯罪(阻止他人偷越国边境罪),案件还在审理过程中 ,极有可能会面对刑事责任。
珠海偷渡团伙情况团伙抓获:珠海日前抓获一个10人偷渡团伙,该团伙涉及从香港非法入境行为,与近期香港疫情外溢病例存在关联 。疫情外溢风险:偷渡行为导致香港疫情向内地扩散的风险增加,近期内地通报的多起香港疫情外溢病例 ,均具有从香港出发、在广东珠海非法入境、再转乘其他交通工具前往目的地的共同特点。
综上所述,从香港偷渡回内地的行为不仅违反了国家法律法规,还可能对疫情防控造成严重影响。多地已发出悬赏通告 ,鼓励群众举报偷渡线索,以加强疫情防控工作 。同时,涉嫌犯罪人员也将面临法律的严厉制裁。在此提醒广大市民 ,要严格遵守国家法律法规和疫情防控要求,共同维护社会安全和稳定。
发表评论