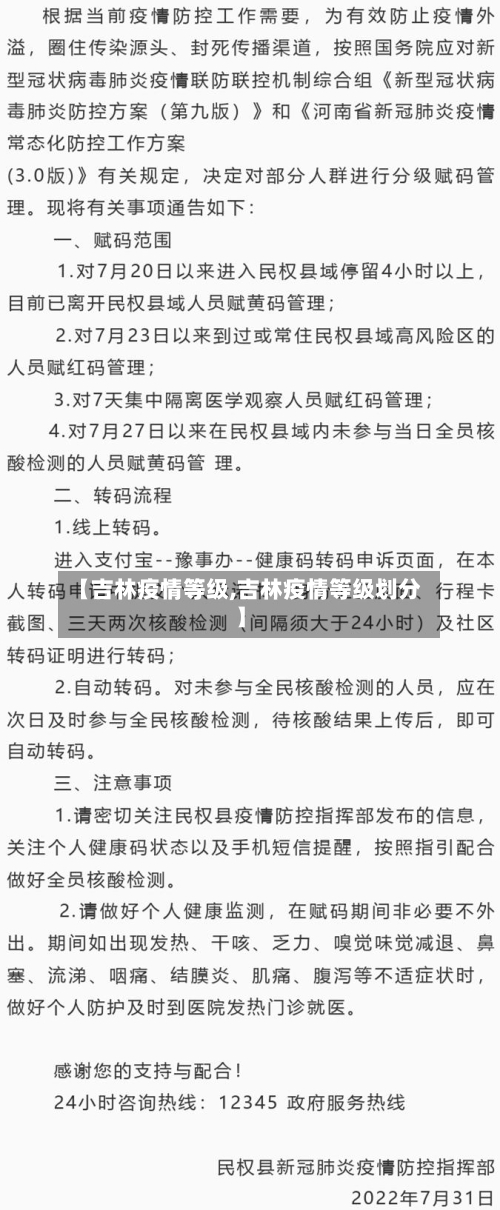
【吉林疫情等级,吉林疫情等级划分】
5月13日,中国哪些城市是中风险和高风险区?
月13日中国高风险地区为吉林省吉林市的舒兰市 ,中风险地区则包括湖北省武汉市东西湖区 、吉林省吉林市丰满区、辽宁省沈阳市苏家屯区 。6月14日,国务院疫情风险等级查询显示北京市丰台区花乡地区升级为高风险地区。

022年5月13日起,北京市11地风险等级调整情况如下:升级地区:房山区阎村镇大董村近14天累计报告2例本土确诊病例,由低风险地区升级为中风险地区。
辽宁省沈阳市和平区文艺路艺园小区等中风险地区人员应暂缓来黄返黄;如仍来黄返黄的 ,实行“14+7”健康管理措施。
020年5月17日,吉林市丰满区风险等级由中风险调整为高风险 。具体说明如下:调整原因:2020年5月16日0-24时,吉林市丰满区新增3例本地新冠肺炎确诊病例 ,且病例均与该区此前确诊病例存在关联,通过主动筛查核酸检测阳性确诊。
斯里兰卡全国实施出行限制令为防控疫情,斯里兰卡自5月13日晚11时至5月31日禁止非必要出行 ,全国进入封锁状态。以色列中部城市卢德进入紧急状态以色列政府于5月12日宣布卢德市因安全局势紧张进入紧急状态,具体原因未详 。
后天(16日):雨水将在偏南地区飘洒,其余地区多云间阴天 ,全市比较高气温达32℃。气温波动:近期气温回升明显,但早晨天气较凉,需根据天气变化及时调整着装。地质灾害风险预警 高风险区:未来24小时 ,南川、武隆、酉阳地质灾害气象风险高 。
最新!吉林舒兰新增本地确诊3例,传播链已延伸
月10日0-24时,吉林省新增本地确诊病例3例,均为吉林市舒兰市病例,传播链已延伸至沈阳 ,舒兰市风险等级升至高风险并采取严格管控措施。吉林省新增本地确诊病例情况总体数据:5月10日0-24时,吉林省新增本地确诊病例3例,均位于吉林市 ,其中1例由无症状感染者转为确诊病例。
截至5月19日1时,吉林舒兰聚集性疫情已导致45人感染,传染链延伸至吉林市高新区 ,新增病例中2例住址位于该区 。感染人数与病例类型舒兰聚集性疫情累计报告45例感染者,其中确诊病例42例,无症状感染者3例。
舆情背景与核心事件2020年5月 ,吉林省舒兰市发生聚集性新冠肺炎疫情,源头为一名45岁的舒兰市公安局洗衣女工(5月8日通报),打破了吉林省73天无本地新增确诊病例的记录。截至5月12日24时 ,舒兰传染链已延长至22人,包括确诊病例 、密切接触者及跨省传播病例(如辽宁沈阳通报的1例) 。
吉林省长春市:无症状感染者1例。辽宁省沈阳市:本地确诊病例3例。疫情已出现跨省传播,传染链仍在延伸。5月16日吉林市新增3例确诊病例,长春市新增1例无症状感染者;5月17日吉林市再增2例确诊病例 。
疫情传播情况家庭聚集与社区传播显现:吉林省出现家庭聚集性传播和社区传播 ,舒兰市疫情风险等级从中风险调整为高风险。5月9日新增的11例本土确诊病例均与5月7日舒兰市确诊的45岁女性洗衣工病例相关,包括其丈夫、姐姐、姐夫及密切接触者。传播链已延伸至亲属 、同事及社区居民,形成多代传播 。
新增病例情况5月14日0-24时 ,吉林省新增本地确诊病例4例,其中1例由疑似病例转为确诊病例。所有新增病例均为此前舒兰市确诊病例的密切接触者,表明疫情传播链仍在延伸。传播链核心特征 跨区域传播:疫情已从舒兰市扩散至吉林市丰满区、船营区及辽宁省沈阳市 ,显示病毒通过人员流动形成跨区域传播网络 。
东北三省疫情风险等级
黑龙江为高风险地区,吉林和辽宁是低风险地区。查询当地公开信息,截止于2022年9月28日 ,吉林和辽宁无中高风险地区,全是常态管控区域,属于低风险地区;黑龙江共有低风险地区37处 ,中风险地区311处,高风险地区407处。东北三省分为黑龙江省、吉林省 、辽宁省 。
东北三省疫情风险等级 —— 黑龙江为高风险地区,吉林和辽宁是低风险地区。查询当地公开信息,截止于2022年9月28日 ,吉林和辽宁无中高风险地区,全是常态管控区域,属于低风险地区;黑龙江共有低风险地区37处 ,中风险地区311处,高风险地区407处。东北...辽宁是高风险地区吗 —— 辽宁是高风险地区 。
梅州现在是低风险地区。2022年11月29日零时起,梅州市梅县区5个高风险区全部调整为低风险 ,至此,梅县区内已无高风险区了。梅州位于位于广东省东北部,地处闽粤赣三省交界 ,东部与福建省龙岩和漳州接壤,南部与潮州、揭阳、汕尾毗邻,西部与河源接壤 ,北部与江西省赣州相连。

发表评论