疫情婚假延后/疫情原因婚假是否可以延长
抗击疫情的工作人员的事迹
〖壹〗 、一位护士在疫情期间连续工作数日,没有休息 ,最终累倒在岗位上,被同事们紧急送往医院 。 一位医生在疫情期间主动请缨前往一线,为患者提供治疗和护理。即使面临感染病毒的风险 ,他也从未退缩。 一名护士在疫情期间为患者制作手工礼物,传递温暖和关爱 。这些礼物不仅让患者感到温暖,也让医护人员感到更加团结和有力量。

〖贰〗、抗击疫情的工作人员的事迹 【征文一】 延迟婚礼主动请 缨 上抗疫一线 普外科90后护士陈娟娟 ,原定正月初十结婚,为了坚守一线抗击疫情,她主动推迟婚期,从正月初七开始便投入隔离病房紧张的工作中 ,同“战友们 ”并肩作战。

〖叁〗、抗击疫情的一线工作人员事迹【篇1】 疫情就是命令,疫情就是召唤 。刚刚值守完年班的他,果断决定放弃休假 ,主动请缨到一线抗疫,用实际行动践行医务工作者的使命和担当,他就是双林镇中心卫生院的一名年轻的临床医生__。

〖肆〗 、钟南山:作为我国工程院院士 ,钟南山再次肩负重任,挺身而出。他勇于发声,家喻户晓;他的号令 ,全民响应,凝聚起抗疫情的强大力量。他不仅是位院士,更是一位战士 ,被誉为我国的国士 。李兰娟:中国工程院院士李兰娟在抗疫战场上发挥着至关重要的作用。
〖伍〗、疫情防控先进个人主要事迹1 一场百年不遇的重大疫情不期而至,考验着党委政府应对风险挑战的决断力和行动力。面对异常严峻的疫情形势,她扛责在肩、以身作则 、勇挑重担,用自己的实际行动生动诠释了一名医护人员的奉献精神和本色 。 疫情面前 ,她是无惧无畏的“逆行者”。抗击疫情,是一场没有旁观者的全民战争。
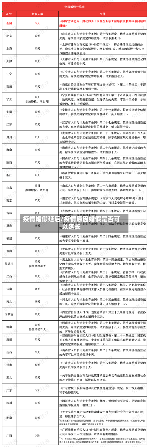
湖北婚假延长是什么意思?
〖壹〗、湖北婚假延长是指婚姻登记机关为了疫情防控需要而推出的一项临时措施 。通常情况下,新人只有在结婚当天才能享受婚假。然而 ,由于疫情的影响,湖北地区出台了延长婚假的政策,让新人可以在结婚之后的一定时期内继续享受婚假 ,以便更好地抗击疫情。在疫情期间,很多新人因为疫情而推迟了婚礼,导致原本应享有的婚假被迫缩短 。
〖贰〗、湖北省2025年婚假新规为:依法办理结婚登记的职工 ,在享受国家规定婚假的基础上,延长婚假至15天。政策实施时间与适用对象:该政策自2025年6月25日起实施。适用对象为2025年6月25日(含当日)之后湖北省内依法办理结婚登记的职工 。婚假天数与休假方式:婚假总天数为15天,这15天不含节假日。
〖叁〗、国家规定婚假:通常指国家法定婚假天数 ,即基础婚假天数,具体天数可能因地区或政策调整而有所不同,但湖北省在此基础上进行了延长。延长婚假:湖北省为了鼓励生育和支持职工家庭,特别规定了延长婚假至15天的政策 ,这体现了对职工家庭生活的重视和支持。

疫情原因领证没办婚礼超过一年还能休婚假吗?
〖壹〗 、领证超过一年婚假没了 国家规定 在新婚姻法中,并没有明确规定婚假必须在多久之内休完 。只要是正式领取了结婚证的新人,就可以休婚假。有些新人会提前半年甚至一年领结婚证 ,然后再举办婚礼。办婚礼的时候需要请假,这个时候就可以休婚假 。其他规定 虽然国家没有规定婚假必须在领证多久之内休完,但是大部分的公司或者单位都会做出相关规定。
〖贰〗、我国法律并没有对婚假有过多的约束 ,因此婚假是没有法律意义上的有效期,一般都是公司或者单位做出相应的规定,员工必须遵守。
〖叁〗、可以 。婚假 ,是指劳动者本人结婚依法享受的假期。婚假是劳动者结婚时给予的假期,并由用人单位如数支付工资,这是对劳动者的精神抚慰 ,体现了政府对劳动者的福利政策,也是对其权益的保护,对于调动劳动者的积极性具有重要意义。
〖肆〗 、其实所在单位一般都有规定要求,比如说在领取结婚证之后半年或者一年之内都可以休息 ,当然只能一次性休完,中间不可以断开,如果断开就不可以继续申请这个假期 ,这些都是国家法律法规规定的 。
〖伍〗、可以。我国法律上只定义了结婚是享受三天婚假的待遇,并没有说婚假的休假时间。因此法律层面上来说,如果新婚夫妻不能领证后立马举办婚礼的话 ,也是可以选取在第二年,或者其他时间去休婚假的 。不可以。婚假虽然说没有规定休假的时间,但是也需要根据每个公司单位的制度来决定。
〖陆〗、如果新人已经领取了结婚证 ,但是婚礼延期了,那么可以取消婚假申请,等到办婚礼的时候再申请婚假。一般来讲 ,单位都是会允许的 。单位协商不同的单位有不同的政策,婚假的天数也不一样。疫情假不等于法定节假日,如果新人在疫情假期间请婚假,是不可以顺延的。
发表评论